Hi, I'm Eweka Gabriel

DevOps Engineer | AWS, Kubernetes, Terraform, CI/CD, Observability

I automate the repetitive work, harden the critical layers, and build reliable infrastructure that is secure, observable, and built to last.

Eweka Gabriel
Available for work
3+ Years Experience
20+ Projects Delivered
15+ Tools Mastered
2 Degrees

Live Demo

Infrastructure automation, in action

Watch a real deployment pipeline run end-to-end — zero manual steps.

About Me

gabriel@devops:~ $ whoami

$ cat about.txt

Cloud & DevOps Engineer who lives in the terminal and builds infrastructure that lasts. I specialize in AWS, Kubernetes, Infrastructure as Code, observability, and automation — turning complex systems into environments that are reliable, secure, and easier to operate.

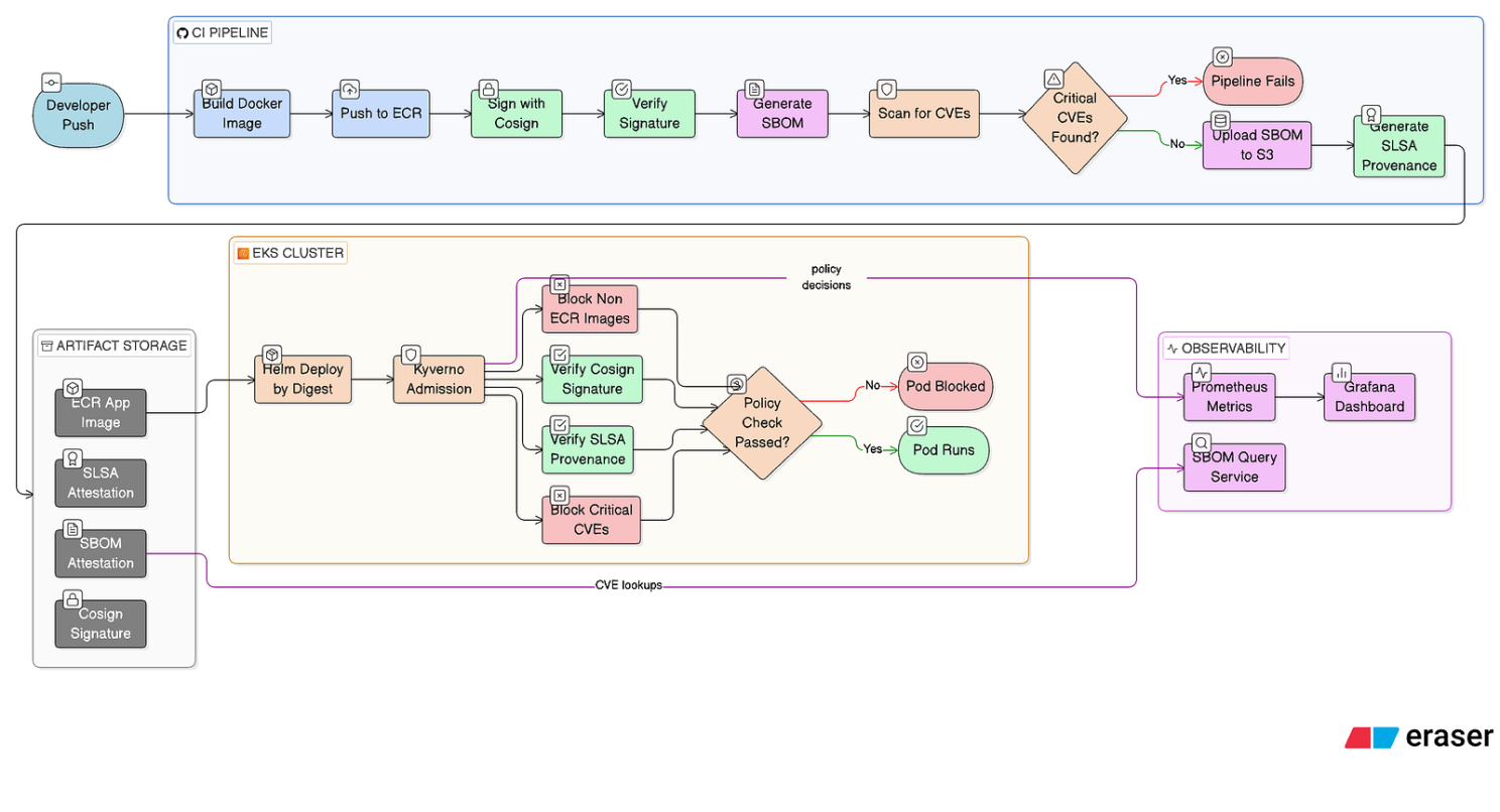
My work focuses on the infrastructure layer modern applications depend on: cloud architecture, compute platforms, deployment systems, monitoring, and incident response. Recently, I built KubeGuardian, a Kubernetes incident response platform designed to improve diagnostics, visibility, and controlled remediation during failures.

I'm passionate about the intersection of DevOps and AI, but I believe the best systems start with strong infrastructure, clear observability, and dependable operations.

$

Skills & Expertise

AWS Azure Google Cloud Terraform Ansible CloudFormation
Docker Kubernetes Helm Argo CD
Jenkins GitLab CI/CD GitHub Actions Maven
Prometheus Grafana ELK Stack Loki CloudWatch
NIST 800-53 ISO 27001 CIS IAM FIM Trivy SonarQube
Git GitHub Bash PowerShell Python

Featured Projects

Work Experience

DevOps Engineer

Upwork (Remote) · Freelancer

May 2024 — Present
  • Built and automated CI/CD pipelines for Java applications using Jenkins, Maven, SonarQube, Docker, and AWS ECS, reducing build-to-deployment time by 30% and improving release consistency through automated build, test, code analysis, image packaging, and deployment workflows.
  • Engineered and deployed containerized applications on AWS ECS Fargate with Docker, Amazon ECR, Application Load Balancer, and CloudWatch, reducing manual deployment effort by 60% while improving service reliability through centralized logging, health validation, and rolling deployment behavior.
  • Diagnosed and resolved deployment and runtime failures across ECR authentication, ECS task startup, CloudWatch logging, security groups, and rollback scenarios, cutting troubleshooting time by 40% and reducing repeated release issues during testing by 50%.
  • Designed and troubleshot a multi-tier vProfile environment spanning Nginx, Tomcat, RabbitMQ, Memcached, and MariaDB, restoring end-to-end application functionality and improving environment stability by 35% by resolving reverse-proxy, firewall, service discovery, and database connectivity issues.
  • Built a Backstage-based internal developer portal with GitHub authentication, software catalog configuration, and GitHub Actions visibility, reducing service onboarding and documentation lookup time by 30% through more standardized self-service workflows for service registration, documentation, and CI/CD integration.
Jenkins AWS ECS Docker SonarQube Maven CloudWatch Backstage

Cybersecurity Support Analyst

Log(N) Pacific (Remote) · New York

Oct 2024 — Apr 2025
  • Monitored and investigated security events using Splunk and Microsoft Sentinel (KQL), performing log analysis to detect anomalies, trace incidents, and support incident response workflows.
  • Automated security and system reporting using PowerShell, enabling faster incident triage, evidence collection, and validation of endpoint configurations across cloud environments.
  • Supported cloud infrastructure security in Azure, implementing NSGs, Private Link, and Defender for Cloud while ensuring proper logging, access control, and system hardening.
  • Conducted vulnerability assessments and compliance checks aligned with NIST 800-53, identifying misconfigurations and improving overall system reliability and security posture.
Splunk Microsoft Sentinel Azure PowerShell KQL NIST 800-53

IT & Systems Coordinator

Truck & Trailer Service (Onsite) · New York

Aug 2022 — Sep 2024
  • Built and maintained internal systems for inventory tracking and fleet status monitoring, improving operational visibility and data accuracy across truck service workflows.
  • Supported and managed on-premise infrastructure and network systems (servers, switches, cabling), ensuring high availability and reliable system performance.
  • Designed and implemented an automated employee time management system, streamlining attendance tracking and reducing manual administrative overhead.
  • Optimized operational workflows by integrating data across systems, enabling real-time tracking of parts, inventory levels, and truck lifecycle status.
Networking Infrastructure Automation Systems Administration
View Resume

Education

MSc. Cybersecurity Operations Management

Utica University — New York

2024 – 2025

BSc. Computer Science

Benson Idahosa University — Nigeria

2018 – 2022

What I'm Doing

Cloud Infrastructure

Designing and deploying scalable cloud environments on AWS and Azure with a focus on networking, compute, security, and operational reliability.

DevOps Automation

Building CI/CD workflows and infrastructure automation to improve release consistency, reduce manual steps, and support repeatable deployments.

Security & Compliance

Implementing security best practices across cloud platforms through access control, logging, hardening, and compliance-aware operations.

Monitoring & Observability

Setting up monitoring, logging, dashboards, and alerting to improve system visibility, performance tracking, and incident response.

Latest Blog Posts

Get In Touch

Let's work together

I'm always interested in new opportunities and exciting projects. Whether you have a question or just want to say hi, I'll try my best to get back to you!

oseweka2@gmail.com
Brooklyn, New York